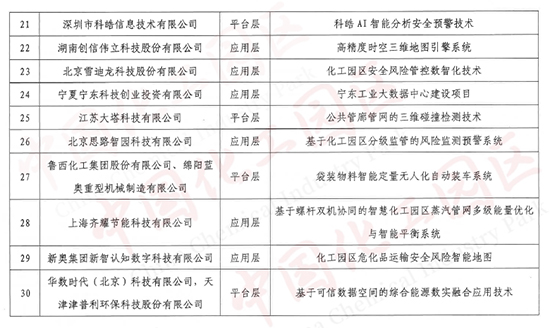
近日,中國石油和化學工業聯合會化工園區工作委員會發布“2025年(第五批)智慧化工園區適用技術目錄”,北京幫安迪信息科技股份有限公司的“高風險特殊作業智能監測監控系統”等30項技術入選。
據悉,為落實國家相關產業政策,進一步推動我國化工園區智慧化建設進程,中國石油和化學工業聯合會化工園區工作委員會組織專家開展“2025年(第五批)智慧化工園區適用技術”申報發布工作,經自主申報、園區推薦、文件審查、專家函審、答辯評審會和網上公示,最終確定這30項技術。
具體名單如下:



中華人民共和國國家發展和改革委員會 中華人民共和國工業和信息化部 中華人民共和國應急管理部 中華人民共和國生態環境部 中華人民共和國科學技術部 中華人民共和國財政部 中華人民共和國商務部 中國石油和化學工業聯合會
江蘇省發展和改革委員會 江蘇省工業和信息化廳 江蘇省財政廳 江蘇省生態環境廳 江蘇省科學技術廳 江蘇省商務廳 江蘇省應急管理廳 江蘇省市場監督管理局 江蘇省統計局
北京市化學工業協會 天津市石油和化工協會 遼寧省石油和化學工業協會 內蒙古石油和化學工業協會 重慶市石油與天然氣學會 河北省石油和化學工業協會 山西省化學工業協會 吉林省能源協會 黑龍江省石化行業協會 浙江省石油和化學工業行業協會 安徽省石油和化學工業協會 福建省石油和化學工業協會 江西省石油和化學工業協會 河南省石油和化學工業協會 湖北省石化行業協會 湖南省石油化學工業協會 廣東省石油和化學工業協會 海南省石油和化學工業行業協會 四川省化工行業協會 貴州省化學工業協會 云南省化工行業協會 陜西省經濟聯合會 甘肅省石化工業協會 青海省化工協會
電話:協會:025-8799064 學會:025-86799482
會員服務部:025-86918841
信息部:025-86910067
傳真:025-83755381
郵箱:jshghyxh@163.com
郵編:210019
地址:南京市夢都大街50號東樓(省科技工作者活動中心)5樓
增值電信業務經營許可證:蘇B2-20110130