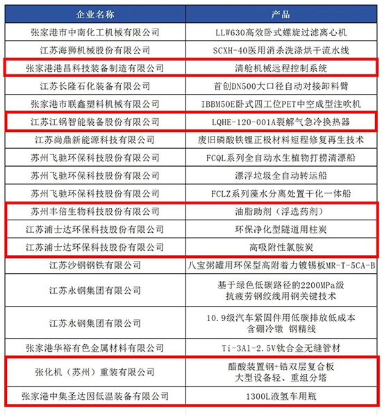
近日,2025年度江蘇省“三首兩新”技術產品認定名單正式揭曉,張家港共19項“兩新”技術產品入選,展現出強大的創新動能和市場潛力。
保稅區共有6家企業的7項“兩新”技術產品成功入選,入選數量在張家港各板塊中位居榜首,充分彰顯了保稅區強勁的技術創新實力。
“三首兩新”?是?省工信廳為推進新技術新產品研發和應用而制定的專項認定體系,其中,“兩新”技術產品指?擁有核心技術、完成樣機試制并形成銷售,符合產業發展導向的創新成果。
入選產品見下表。

未來,保稅區將進一步突出企業的創新主體作用,鼓勵企業開創具有自主可控的原創性成果,系統推進創新產品市場化進程與技術成果產業化應用,實現技術、資本、人才等創新資源與產業發展的精準配置,為保稅區經濟高質量發展注入強勁動力。
中華人民共和國國家發展和改革委員會 中華人民共和國工業和信息化部 中華人民共和國應急管理部 中華人民共和國生態環境部 中華人民共和國科學技術部 中華人民共和國財政部 中華人民共和國商務部 中國石油和化學工業聯合會
江蘇省發展和改革委員會 江蘇省工業和信息化廳 江蘇省財政廳 江蘇省生態環境廳 江蘇省科學技術廳 江蘇省商務廳 江蘇省應急管理廳 江蘇省市場監督管理局 江蘇省統計局
北京市化學工業協會 天津市石油和化工協會 遼寧省石油和化學工業協會 內蒙古石油和化學工業協會 重慶市石油與天然氣學會 河北省石油和化學工業協會 山西省化學工業協會 吉林省能源協會 黑龍江省石化行業協會 浙江省石油和化學工業行業協會 安徽省石油和化學工業協會 福建省石油和化學工業協會 江西省石油和化學工業協會 河南省石油和化學工業協會 湖北省石化行業協會 湖南省石油化學工業協會 廣東省石油和化學工業協會 海南省石油和化學工業行業協會 四川省化工行業協會 貴州省化學工業協會 云南省化工行業協會 陜西省經濟聯合會 甘肅省石化工業協會 青海省化工協會
電話:協會:025-8799064 學會:025-86799482
會員服務部:025-86918841
信息部:025-86910067
傳真:025-83755381
郵箱:jshghyxh@163.com
郵編:210019
地址:南京市夢都大街50號東樓(省科技工作者活動中心)5樓
增值電信業務經營許可證:蘇B2-20110130